北京海关政策:进出口货品损坏退运与无代价抵偿操作指南
国际贸易中,货物损坏、品质不合格或规格不符的情况时有发生,北京海关为企业提供了退运货物、修理物品和无代价抵偿等多种灵活处理方式。
进出口贸易中,货物因质量缺陷、运输损坏或规格不符等原因需要退运或赔偿的情况时有发生。北京海关针对这类情形制定了具体的监管政策,主要包括退运货物、修理物品和无代价抵偿三种方式。
根据北京海关政策,企业需要在满足特定条件的前提下,选择最适合的处置方式,并按照规定的流程办理相关手续,才能确保货物顺利通关并享受相应的税收优惠18。
01 案例说明:典型退运与赔偿情形
一家北京外贸企业出口一批精密仪器到欧洲,到货后客户发现部分仪器存在质量问题无法正常使用。双方协商后决定:
将问题货物退回中国进行维修,欧洲客户同时要求供应商免费补偿一批相同型号的仪器。企业向北京海关申报了退运货物和无代价抵偿货物两种监管方式24。
由于该企业保留了完整的原出口报关单、质量检测报告并与客户签订了索赔协议,在北京首都机场海关顺利办理了通关手续,无需缴纳进口关税和增值税7。
另一案例是某公司进口的一批电子元件,入库检验发现部分规格与合同规定不符。该公司向海关申请直接退运,由于货物尚未申报进口且仍在海关监管区内,仅需提供退货协议和质检报告即完成退运手续8。
02 海关规定定义:三种主要处理方式
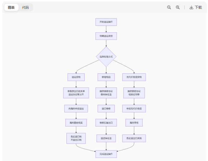
北京海关对进出口货物退运和赔偿主要有三种监管方式:退运货物、修理物品和无代价抵偿货物。
退运货物指的是因质量不合格、型号不符、错发错运等原因被境外买方拒收需原状退回的货物6。退运货物分为一般退运(代码4561)和直接退运(代码4500)两种6。
修理物品是指因质量问题需退回国内维修的出口货物,经海关审核后可暂免缴纳进口关税、增值税的特殊监管模式3。这种方式适用于保修期内需返厂维修的机械设备、电子产品等3。
无代价抵偿货物(代码3100)是指进出口货物在海关放行后,因残损、短少、品质不良或规格不符原因,由进出口货物的发货人、承运人或保险公司免费补偿或更换的与原货物相同或符合合同规定的货物24。
03 适用范围及免税要求
退运货物的适用范围
货物进出境后,有下列情况之一的可由发货人或收货人向海关申请办理退运手续:质量不合格且双方达成书面退运协议;货物的型号与购货合同的规定不符且双方达成书面退运协议;错发、错运而造成的溢装、漏卸而退运的货物;海关按国家规定责令退运的货物6。
免税要求:原出口货物退运进口,经海关核实后不予征收进口税款,但原出口时需要征收出口税的,原征出口税款不予退还6。需要注意的是,退运货物需要在出口一年内办理退运手续,超过一年则需按一般贸易征税13。
修理物品的适用范围
适用于原产于中国且出口未超1年的货物,能提供原出口报关单、质检报告,维修后需复出口的货物3。维修期通常不超过6个月,货物应保持原始形态,未使用或仅因质量原因使用3。
免税要求:免缴关税增值税,但需提供质量证明且限期复出口。需要按货值比例缴纳维修保证金(复出口可退还)3。如果超期未复出口,需补缴税款并按日加收0.05%滞纳金3。
无代价抵偿货物的适用范围
无代价抵偿货物适用于进出口货物在海关放行后,因残损、短少、品质不良或者规格不符原因,由进出口货物的发货人、承运人或者保险公司免费补偿或者更换的与原货物相同或者与合同规定相符的货物47。
免税要求:进口无代价抵偿货物,不征收进口关税和进口环节海关代征税;出口无代价抵偿货物,不征收出口关税7。被更换的原进口货物退运出境时不征收出口关税;被更换的原出口货物退运进境时不征收进口关税和进口环节海关代征税7。
04 北京海关特殊政策与培训建议
北京海关对进出口退运货物有一些特殊监管要求。对于空运货物,北京海关区分直接退运货物和退运货物两种情形8。
直接退运是指进口货物进境之后,未出监管库且未脱离海关监管,进口未申报即退运出境的货物8。而退运货物是指已办理正常的进口手续且已清关,脱离海关监管的货物退运出境8。
北京海关要求企业在申报退运货物时提供完整资料,包括原进出口报关单、双方退运协议、质检报告等8。如果需要退回原进口税费,还需准备退运货物申请表、原进口缴税凭证和客户出具的退税申请8。
海关政策培训建议:企业应定期参加北京海关组织的关务政策培训课程,重点关注以下几个方面:退运货物的时效要求和单证准备规范;无代价抵偿货物的申报流程和注意事项;修理物品的保证金管理和复出口期限控制;各类监管方式下的报关单填制规范和要求。
05 正确退运方式与方法对比
为了更好地理解三种主要退运方式的区别,以下表格对比了它们的关键特征:
|
比较维度 |
退运货物 |
修理物品 |
无代价抵偿货物 |
|---|---|---|---|
|
监管方式代码 |
4561(一般退运)6 |
1300(修理物品) |
31004 |
|
适用情形 |
原状退货10 |
需要返回国内维修3 |
换货(免费补偿或更换)4 |
|
时间限制 |
出口1年内1 |
出口1年内,维修后6个月内复出口3 |
原货物进出口之日起3年内4 |
|
税收待遇 |
免征进口税,不退出口税6 |
免关税增值税,交保证金3 |
不征收进出口关税7 |
|
关键单证 |
原报关单、退运协议6 |
维修协议、情况说明3 |
索赔协议、检验证明4 |
|
是否需检验证明 |
视情况而定 |
需要3 |
通常需要4 |
下面是退运货物操作的基本流程:

需要注意的是,对于已缴纳出口关税的出口货物,因品质或规格原因原状退货复运进境,并已重新缴纳因出口而退还的国内环节有关税收的,纳税义务人自缴纳税款之日起1年内,可以向海关申请退税5。
企业应当根据自身具体情况选择合适的退运方式,并确保在规定的时限内准备齐全相关单证,向海关办理手续,才能顺利通关并享受相应的税收优惠。
根据北京海关的政策,选择合适的处理方式至关重要:一年内原状退运的货物可免进口税16;需要维修的货物可按修理物品方式进口,需缴纳保证金但维修复出口后可退还3;换货情况可选择无代价抵偿方式,在索赔期内且不超过原货物进出口之日起3年内申报可免征税47。
企业应当根据具体情况选择最合适的方式,并确保准备齐全相关单证,才能在北京海关顺利办理通关手续,最大限度地降低贸易成本,保障自身权益。
提示:本站部分内容来自互联网、媒体等平台,版权归原作者所有,转载仅供广大网友学习之用,如涉及到您的权益,请联系我们删除相关内容 E-mail:sqlhzx@126.com
-
ꁸ 回到顶部
-
ꂅ 189 1183 4914
-
ꁗ QQ客服
-
ꀥ 课程顾问
























